留言板

尊敬的读者、作者、审稿人, 关于本刊的投稿、审稿、编辑和出版的任何问题, 您可以本页添加留言。我们将尽快给您答复。谢谢您的支持!

姓名
邮箱
手机号码
标题
留言内容
验证码

星间激光通信载荷光学天线批产化装调方法

杨成龙 冯佳时 李宇 姚文凯 李艳杰 钟兴

杨成龙, 冯佳时, 李宇, 姚文凯, 李艳杰, 钟兴. 星间激光通信载荷光学天线批产化装调方法[J]. 中国光学(中英文), 2026, 19(1): 109-122. doi: 10.37188/CO.2025-0092
引用本文: 杨成龙, 冯佳时, 李宇, 姚文凯, 李艳杰, 钟兴. 星间激光通信载荷光学天线批产化装调方法[J]. 中国光学(中英文), 2026, 19(1): 109-122. doi: 10.37188/CO.2025-0092
YANG Cheng-long, FENG Jia-shi, LI Yu, YAO Wen-kai, LI Yan-jie, ZHONG Xing. A mass-production-oriented alignment method for optical antennas of inter-satellite laser communication payloads[J]. Chinese Optics, 2026, 19(1): 109-122. doi: 10.37188/CO.2025-0092
Citation: YANG Cheng-long, FENG Jia-shi, LI Yu, YAO Wen-kai, LI Yan-jie, ZHONG Xing. A mass-production-oriented alignment method for optical antennas of inter-satellite laser communication payloads[J]. Chinese Optics, 2026, 19(1): 109-122. doi: 10.37188/CO.2025-0092

星间激光通信载荷光学天线批产化装调方法

cstr: 32171.14.CO.2025-0092
基金项目: 吉林省科技发展计划资助项目(No. 20240302013GX)
详细信息
    作者简介:

    杨成龙(1991—),男,吉林省吉林市人,硕士,高级工程师,2017年于中国科学院长春光学精密机械与物理研究所获得硕士学位,现就职于长光卫星技术股份有限公司。主要从事航天遥感与激光通信光学系统设计方面的研究。E-mail:646054795@qq.com

  • 中图分类号: TN929.1

A mass-production-oriented alignment method for optical antennas of inter-satellite laser communication payloads

Funds: Supported by Science and Technology Development Plan Project of Jilin Province (No. 20240302013GX)
More Information
  • 摘要:

    随着空间激光通信技术的快速发展,高速星间链路组网需求日益强烈。然而,国内现阶段对星间激光通信载荷的研究仍以试验验证性质为主,光学系统设计复杂,加工、装调、检测时间长且成本高,不利于激光终端的低成本快速批产。为解决这一问题,本文提出了一种单波段消色差的透射式光学天线,以及基于平行光管检测光学天线放大倍率的快速装调方法。通过减小色差校正范围,使得光学天线的长度缩短了15.83%,透镜数量从6片减少到4片,降低了加工成本。仿真模拟给出放大倍率的装调范围为4.37~5.08。实际装调后,放大倍率实测值为4.82,信号发射光路的发散角为67.53 μrad,信号接收光路的耦合效率为51.42%,自标校光斑尺寸在12 pixel×12pixel以内。同时还进行了对照试验,结果显示所提方法的装调时间还未到干涉仪法的10%。装调测试结果表明,本方法既可在设计上实现光学天线的轻小型化设计,也可大幅度降低装调检测时间,并实现信号收发、捕跟探测与自标校光路的同步合焦。

     

  • 图 1  激光通信载荷光路布局

    Figure 1.  Optical path layout of laser communication payload

    图 2  伽利略式光学天线示意图

    Figure 2.  Schematic diagram of a Galilean-type optical antenna

    图 3  复消色差、双波段消色差以及单波段消色差光学天线的结构、波像差及轴向像差曲线

    Figure 3.  The structure, WFE and LA of apochromatic, dual-band achromatic and single-band achromatic OA

    图 4  光学系统整体结构图

    Figure 4.  The overall structure of the optical system

    图 5  自标校光路图

    Figure 5.  Self-calibration optical path

    图 6  不同公差项引起的自标校光斑变化

    Figure 6.  Changes in the self-calibration light spot diameter caused by different tolerance items

    图 7  放大倍率法测试光路及光斑大小提取原理图

    Figure 7.  The optical path and light spot size extraction principle of magnification method

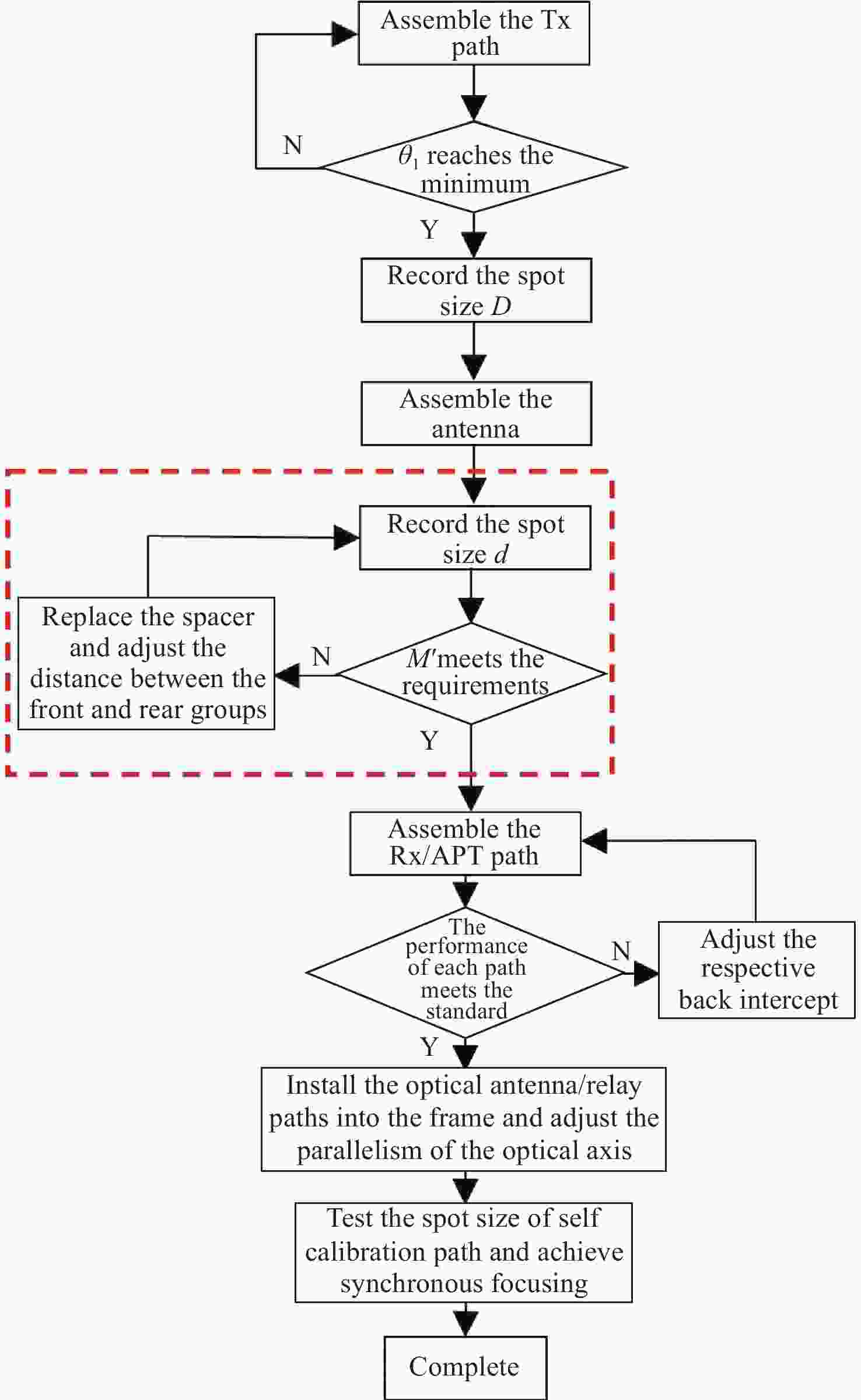
    图 8  基于放大倍率法的装调方案流程图

    Figure 8.  Flow chart of the adjustment scheme based on the magnification method

    图 9  光学天线放大倍率与自标校光斑直径随前后组间距的变化

    Figure 9.  Variation of OA magnification and self-calibration spot diameter with the distance between front and rear lens groups

    图 10  前后组间距补偿量随材料和加工公差的变化

    Figure 10.  The compensation of the front and rear group spacing varies with material and processing tolerances

    图 11  不同方法补偿效果对比(子图:自标校光斑)

    Figure 11.  Comparison of the effects of two different compensation methods (Subgraph: self-calibration spot)

    图 12  放大倍率测试系统图

    Figure 12.  Magnification test system

    图 13  发射子光路在平行光管像面的光斑图

    Figure 13.  Spot diagram of the Tx path on the image plane of the collimator

    图 14  平行光管像面光斑随隔圈厚度h的变化

    Figure 14.  The change of the image spot of the collimator with the spacer thickness h

    图 15  自标校光斑图

    Figure 15.  Self-calibration spot diagram

    图 16  干涉仪法测试系统图

    Figure 16.  Test system of interferometer method

    图 17  双波段消色差光学天线的波前检测图

    Figure 17.  Wavefront diagram of the dual-band achromatic optical antenna

    表  1  激光通信载荷的主要指标参数

    Table  1.   Index of the laser communication payload

    Item Index
    Communication distance 1000 km
    Wavelength 1540 nm(t)/1563 nm(r)
    1563 nm(t)/1540 nm(r)
    Optical antenna diameter 50 mm
    OA magnification 5
    Field of view (FOV) ≥±2.5 mard
    Transmit beam divergence (65±3) μrad(1/e2)
    Receiving coupling efficiency ≥50%
    Temperature (20±5) °C
    下载: 导出CSV

    表  2  三种类型光学天线的性能比较

    Table  2.   Performance comparison of three types of OAs

    Item Apochromatic OA Dual-band achromatic OA Single-band achromatic OA
    Number of lenses 7 6 4
    Length/mm 140 120 101
    Weight/g 451 436 353
    Optical transmittance 90.27% 91.37% 94.16%
    Full field wavefront error
    (λ = 1550 nm)
    <0.0036λ@0° FOV
    <0.0115λ@edge FOV
    <0.0034λ@0° FOV
    <0.0099λ@edge FOV
    <0.0020λ@0° FOV
    <0.0200λ@edge FOV
    Wavefront error@0° FOV
    (λ = 632.8 nm)
    <0.0051λ <0.0103λ ~40.0000λ
    下载: 导出CSV

    表  3  公差分配

    Table  3.   Tolerance allocation

    Item Index
    Radius of curvature 3 fringes
    Lens center thickness 0.02 mm
    Surface irregularity 0.3 fringes
    Surface decenter 0.03 mm
    Surface tilt 0.03°
    Element decenter 0.03 mm
    Element tilt 0.03°
    Index 0.001
    Abbe number 0.5%
    Test wavelength 1550 nm
    下载: 导出CSV

    表  4  公差分析结果

    Table  4.   Tolerance analysis results

    Item RMS Wavefront
    error (Rate = 90%)
    RMS Wavefront
    error (Rate = 50%)
    Apochromatic OA 0.3424λ 0.1987λ
    Dual-band achromatic OA 0.0534λ 0.0223λ
    Single-band achromatic OA 0.0300λ 0.0205λ
    下载: 导出CSV

    表  5  中继光路指标参数

    Table  5.   The parameters of relay optical paths

    Item Index
    Tx path focal length 175 mm
    Fiber NA 0.14
    Fiber mode field diameter (10.4±0.5) μm@1550 nm
    Divergence angle (2θ) 65.02 μrad
    Tx path RMS WFE ≤0.021
    Rx path focal length 235 mm
    Rx path F# 4.7
    Coupling efficiency 81.23%
    Rx path RMS WFE ≤0.010λ
    APT path focal length 676 mm
    APT path RMS WFE ≤0.032λ
    下载: 导出CSV

    表  6  装调结果对比

    Table  6.   Comparison of alignment results

    Item Magnification method Interferometer method
    Tx divergence angle 67.53 μrad 65.41 μrad
    Rx coupling efficiency 51.42% 53.68%
    APT spot 12×12 pixels 10×10 pixels
    Self-calibration spot 12×12 pixels 10×10 pixels
    Alignment time 3 hours 2 days
    下载: 导出CSV
  • [1] ZHANG J J, LI J. Laser Inter-Satellite Links Technology[M]. Hoboken: John Wiley & Sons, 2023: 14-19.
    [2] WANG G H, YANG F, SONG J, et al. Free space optical communication for inter-satellite link: architecture, potentials and trends[J]. IEEE Communications Magazine, 2024, 62(3): 110-116. doi: 10.1109/MCOM.002.2300024
    [3] TOYOSHIMA M. Recent trends in space laser communications for small satellites and constellations[J]. Journal of Lightwave Technology, 2021, 39(3): 693-699. doi: 10.1109/JLT.2020.3009505
    [4] 于帅北, 曹艳波, 费强, 等. 轻量化量子跟踪系统复合轴精密控制[J]. 光学 精密工程, 2024, 32(23): 3469-3478. doi: 10.37188/OPE.20243223.3469

    YU SH B, CAO Y B, FEI Q, et al. Precision control on composite axis of lightweight quantum tracking system[J]. Optics and Precision Engineering, 2024, 32(23): 3469-3478. (in Chinese). doi: 10.37188/OPE.20243223.3469
    [5] 李滨宇, 冯悦姝, 滕云杰, 等. 12.7 km水平信道空间激光通信闪烁抑制[J]. 光学 精密工程, 2022, 30(5): 545-554. doi: 10.37188/OPE.20223005.0545

    LI B Y, FENG Y SH, TENG Y J, et al. Scintillation suppression along 12.7 km space laser communication horizontal path[J]. Optics and Precision Engineering, 2022, 30(5): 545-554. (in Chinese). doi: 10.37188/OPE.20223005.0545
    [6] 刘智, 蒋青芳, 刘树通, 等. 空间激光通信组网技术与应用研究进展[J]. 中国光学(中英文), 2025, 18(3): 429-451. doi: 10.37188/CO.2023-0140

    LIU ZH, JIANG Q F, LIU SH T, et al. Research progress of space laser communication networking technology[J]. Chinese Optics, 2025, 18(3): 429-451. (in Chinese). doi: 10.37188/CO.2023-0140
    [7] CHAUDHRY A U, YANIKOMEROGLU H. Laser intersatellite links in a Starlink constellation: a classification and analysis[J]. IEEE Vehicular Technology Magazine, 2021, 16(2): 48-56. doi: 10.1109/MVT.2021.3063706
    [8] HAUSCHILDT H, ELIA C, MOELLER H L, et al. HydRON: high thRoughput optical network[J]. Proceedings of SPIE, 2020, 11272: 112720B.
    [9] MUNEMASA Y, SAITO Y, CARRASCO-CASADO A, et al. Feasibility study of a scalable laser communication terminal in NICT for next-generation space networks[J]. Proceedings of SPIE, 2019, 11180: 111805W.
    [10] 李锐, 林宝军, 刘迎春, 等. 激光星间链路发展综述: 现状、趋势、展望[J]. 红外与激光工程, 2023, 52(3): 20220393. doi: 10.3788/IRLA20220393

    LI R, LIN B J, LIU Y CH, et al. Review on laser intersatellite link: current status, trends, and prospects[J]. Infrared and Laser Engineering, 2023, 52(3): 20220393. (in Chinese). doi: 10.3788/IRLA20220393
    [11] 云行. 世界首颗量子科学实验卫星“墨子号”[J]. 卫星应用, 2016(9): 86.

    YUN X. The world’s first quantum science experimental satellite “Mozi”[J]. Satellite Application, 2016(9): 86. (in Chinese).
    [12] 赵云, 王汉, 董滨滨, 等. 星地激光通信研究现状与前沿技术[J]. 空间科学学报, 2025, 45(2): 612-628.

    ZHAO Y, WANG H, DONG B B, et al. Research progress and fronts in satellite-to-ground laser communication[J]. Chinese Journal of Space Science, 2025, 45(2): 612-628. (in Chinese).
    [13] 王行行, 霍占伟, 牟洪元, 等. 吉林一号卫星激光通信数据传输试验及应用[J]. 国际太空, 2024(2): 42-49.

    WANG H H, HUO ZH W, MOU H Y, et al. Laser communication data transmission experiment and application of Jilin-1 satellite[J]. Space International, 2024(2): 42-49. (in Chinese).
    [14] 侯霞, 刘哲绮, 常亦迪, 等. 卫星激光通信技术发展现状与趋势分析[J]. 中国激光, 2024, 51(11): 1101013.

    HOU X, LIU ZH Q, CHANG Y D, et al. Analysis on development status and trend of space laser communication technology[J]. Chinese Journal of Lasers, 2024, 51(11): 1101013. (in Chinese).
    [15] YOUNUS O I, RIAZ A, BINNS R, et al. Overview of space-based laser communication missions and payloads: insights from the autonomous laser inter-satellite gigabit network (ALIGN)[J]. Aerospace, 2024, 11(11): 907. doi: 10.3390/aerospace11110907
    [16] 孙远琪. 基于自由曲面的大视场光学天线系统研究[D]. 沈阳: 东北大学, 2022: 35-58.

    SUN Y Q. Research on large field of view optical antenna system based on free-form surface[D]. Shenyang: Northeastern University, 2022: 35-38. (in Chinese).
    [17] 徐新瑞, 孟祥翔, 吴世臣, 等. 大容差中波红外激光通信终端光学天线研制[J]. 红外与激光工程, 2021, 50(6): 20200331. doi: 10.3788/IRLA20200331

    XU X R, MENG X X, WU SH CH, et al. Development of optical antenna for middle infrared laser communication terminal[J]. Infrared and Laser Engineering, 2021, 50(6): 20200331. (in Chinese). doi: 10.3788/IRLA20200331
    [18] 田棋杰, 张建华, 张缓缓, 等. 长出瞳距离轴四反光学天线的设计研究[J]. 光学学报, 2020, 40(18): 1822001. doi: 10.3788/AOS202040.1822001

    TIAN Q J, ZHANG J H, ZHANG H H, et al. Design of off-axis four-mirror optical antenna with long exit pupil distance[J]. Acta Optica Sinica, 2020, 40(18): 1822001. (in Chinese). doi: 10.3788/AOS202040.1822001
    [19] 高伟饶, 董科研, 江伦. 单波长激光通信终端的隔离度[J]. 中国光学(中英文), 2023, 16(5): 1137-1148. doi: 10.37188/CO.2022-0253

    GAO W R, DONG K Y, JIANG L. Isolation of single wavelength laser communication terminals[J]. Chinese Optics, 2023, 16(5): 1137-1148. (in Chinese). doi: 10.37188/CO.2022-0253
    [20] 李洪利, 刘欣悦, 杜博军, 等. 面向自由空间光通信波前校正的改进模拟退火算法[J]. 中国光学(中英文), 2025, 18(4): 784-793. doi: 10.37188/CO.2025-0028

    LI H L, LIU X Y, DU B J, et al. Improved simulated annealing algorithm for wavefront correction in free-space optical communication[J]. Chinese Optics, 2025, 18(4): 784-793. (in Chinese). doi: 10.37188/CO.2025-0028
    [21] 刘维, 徐珺楠, 金玳冉, 等. 基于CNN-SPGD算法的相干光通信像差校正方法研究[J]. 光学 精密工程, 2022, 30(6): 743-754. doi: 10.37188/OPE.20223006.0743

    LIU W, XU J N, JIN D R, et al. Research on aberration correction method of coherent optical communication based on CNN-SPGD algorithm[J]. Optics and Precision Engineering, 2022, 30(6): 743-754. (in Chinese). doi: 10.37188/OPE.20223006.0743
  • 加载中
图(17) / 表(6)
计量
  • 文章访问数:  682
  • HTML全文浏览量:  322
  • PDF下载量:  52
  • 被引次数: 0
出版历程
  • 收稿日期:  2025-06-27
  • 修回日期:  2025-07-24
  • 网络出版日期:  2025-10-11

目录

    /

    返回文章
    返回